Нейросети Яндекса помогли врачам ускорить запуск клинических исследований в десятки раз

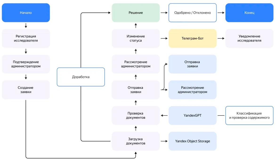
НМИЦ онкологии им. Н. Н. Петрова внедрил решение на базе семейства моделей YandexGPT для обработки документов клинических исследований. Они включают протоколы, инструкции, научные обоснования и другие документы. Теперь первичная проверка данных занимает несколько минут вместо недель. Решение автоматически анализирует сотни страниц документов, проверяет соответствие требованиям, находит ошибки и предлагает, как исправить неточности.

Это помогает врачам и фармкомпаниям быстрее готовить корректный пакет документов и согласовать проведение исследований. В результате пациенты раньше получают доступ к новым лекарствам, медицинским изделиям и методикам лечения. Решение планируют применять в онкологических центрах стран BRICS и учреждениях, которые проводят клинические исследования.

Решение, разработанное Центром технологий для общества Yandex Cloud (входит в Yandex B2B Tech), компанией Raft и НМИЦ онкологии им. Н. Н. Петрова, уже применяют специалисты локального этического комитета (ЛЭК) при НМИЦ. Задача ЛЭК — проверить этичность каждого клинического исследования: соотношение риска и пользы и соблюдение прав участников исследования. ЛЭК рассматривает около 1000 обращений в год.

Артём Полторацкий,
руководитель отдела доклинических и клинических исследований НМИЦ онкологии им. Н. Н. Петрова

В одной заявке на клиническое исследование — сотни страниц: графики, таблицы, описания процедур, научные обоснования, результаты предыдущих исследований. Всё это должно строго соответствовать как российским, так и международным требованиям — по безопасности, этике, дизайну исследований. Разобраться в таком массиве данных вручную — непростая задача: эксперт тратит десятки часов, а на проверку уходит неделя, а то и две. Первые тесты показали: с нейросетью YandexGPT на это теперь нужны минуты. А полный цикл согласования можно сократить с нескольких месяцев до 5–10 рабочих дней.

Разработка помогает ускорить первичную оценку документов и устранение ошибок — более 35% заявок отклоняется из-за необходимости доработок. Заявителю приходится ждать месяц до следующего заседания ЛЭК, чтобы заявку рассмотрели снова. Из-за задержек пациенты долго ждут начала лечения, а фармкомпании медленнее выпускают лекарственные препарат и медицинские изделия на рынок. С помощью YandexGPT заявители получают обратную связь значительно быстрее и могут исправить замечания в документации до следующего заседания ЛЭК.

Решение представляет собой веб-сервис на облачной платформе Yandex Cloud, куда загружаются сканы документов. Технология YandexGPT 5 Pro анализирует документы, распределяет их по 10 типам, извлекает информацию и проводит автоматическую проверку по списку критериев, разработанных экспертами НМИЦ онкологии им. Н. Н. Петрова. Например, оценивается дизайн и организация исследования, способы набора участников,  процедура их информирования. Статус заявок эксперты ЛЭК отслеживают в Yandex Tracker. В 95% случаев первичная проверка документов выполняется без участия человека. Далее специалисту остаётся только проверить корректность данных и принять решение: одобрить ли заявку или отклонить.

Решение, разработанное Яндексом и Raft, также могут применять банки, страховые компании, государственные учреждения для обработки любых многостраничных документов.

Теги

Контакты

Пресс-служба компании «Яндекс»
Мария Барабанова
Тел.: +7 495 739-70-00
Электронная почта: pr@yandex-team.ru

Поделиться